01、认证主体的比较
由表1可知,我国工程教育专业认证由中国工程教育专业认证协会(China Engineering Education Accreditation Association,CEEAA)组织实施,CEEAA是由热心工程教育的有关团体和个人自愿组成的社会团体组织,是一个非政府、非营利性质的第三方机构,体现了认证机构的独立性与权威性。师范类专业认证现由教育部高等教育教学评估中心主管,认证机构单一且政府主导性与任务性色彩极强。以政府部门为主导开展的专业认证多以政府意志与价值取向为主,极容易对其他主体造成忽视,从而无法有效调动各方积极性。为提升我国师范专业认证的权威性、公正性、民主性与透明性,非官方的具有独立法人资格的实施师范专业认证工作的协会需要尽快建立,政府应支持多方中介力量参与,既可以最大程度上避免职能集中带来的弊端,又可以加强高等教育与社会的联系。

02、认证政策与认证程序的比较
通过对工程教育专业认证与师范类专业认证政策的解读,笔者发现二者之间存在以下共同点:①接受认证的主体是专业而不是各高校或某个学科;②在认证理念上均坚持“学生中心,产出导向,持续改进”理念;③各高校均采取自愿申请认证的方式,具有自愿性;④有申请专业认证资格的是由国家权威机构(如教育部)正式备案的高校提供师范类专业或工程类专业且已有符合规定要求的毕业生;[5]⑤具有认证结果争议处理与纪律监督政策;⑥均具有通用标准,把握专业教育人才产出质量“合格”底线;⑦专业认证均是为通过认证的专业提供资格证明,向社会与企业保证产出人才的质量,从而不断提高专业教育质量;[6]⑧具有为参与现场考察专家提供相关培训的政策。
除上述共同点外,工程教育专业认证与师范类专业认证也存在许多的不同。
第一,工程教育认证的专业是所有符合中国工程教育认证协会的认证专业领域且已有三届毕业生的就可以自愿申请认证。而多层次、多层级认证工作体系建设是激发高校各个专业追求更高层级专业认证的内在动力;精准推进项目分类认证、特质认证是有力克服不同高校同样专业陷入同质化误区的一把利器。[7]我国师范专业认证实行三级监测认证,第一级认证重在投入,以定量指标为主,对师范类专业办学基本状况实施动态监测;第二级认证重在规范,以定性指标为主,少量核心定量指标为辅,保证专业人才培养质量合格标准,推进教学改革;第三级认证重在引领,以定性指标为主,少量核心定量指标为辅,旨在树立标杆,建设一批一流师范专业。譹訛三级监测认证体系既在入口上为师范专业教育质量提升把关,又保证师范类专业办学质量的基本合格标准,在保障师范生培养的最低标准的同时,注重激励高师院校与综合性院校的师范专业对自身专业建设的不断持续提升,参加高水平认证,树立专业标杆。但我国现开展实施的工程教育专业认证为符合卓越水平的、培养高级优质人才的高级认证,就其他距离卓越标准有或大或小差距的工科专业而言,申请工程教育专业认证不仅有很大的难度,而且部分办学基础较差的高校会望而却步,造成此类高校专业建设发展的恶性循环。因此,十分有必要对不同层次的工科专业采用不同认证方法与标准,即“三级认证体系”。使不同类型高校内工科专业逐步提升其专业教学水平,逐渐培育出优秀高级人才,从而不断优化工程教育结构,形成高校工科人才培养多样化格局,适应当今工业发展要求,营造工程教育发展良性生态。[8]
第二,认证结论均为两类三种。两类即通过或不通过,三种分别为工程类:通过认证,有效期6年;通过认证,有效期3年;不通过。[9]师范类:通过认证,有效期6年;有条件通过,有效期6年;不通过。专业认证的认证结论具有动态性和时效性,认证的结论不但是有期限的,而且认证专家组会根据认证过程发现的问题,把认证结果划分成不同的等级,从而避免了“一评定终生”的现象,从运行机制上不断促使学校保持和提高专业质量水平。[10]不同之处在于,工程教育专业认证对通过认证的专业其认证状态的保持与改进有明确的规定,有效期3年的专业必须每年向认证委员会提交改进报告、汇报改进情况及专业发展情况;有效期6年的专业也应每两年向专业认证委员会提交改进报告、汇报改进情况及专业发展情况;对通过认证的专业,如其在有效期内专业课程体系进行了重大调整,则将进行部分重新认证。反观师范专业认证,对提交整改报告及专业改进情况的时间节点不明确;是对通过第二、三级认证的专业提交整改报告,还是仅对有条件通过认证的专业提供整改报告与专业改进情况说明呢?这个规定不明确,而且在通过专业认证时效期内专业做出重大调整如何处理也无具体说明。教育质量的提升依赖于专业不断的改进与发展,认证结果及专家反馈意见能帮助专业找到短板,发现问题,对认证反馈结果的有效利用和按时提交整改报告与专业改进具体情况能不断提升专业教育质量,帮助专业探索有效的认证状态保持与持续改进机制、专业长期发展机制。
第三,在认证程序上两者的基本认证流程与步骤大同小异,包括申请与受理、现场考查、认证结论、整改提高四个阶段。具体流程稍有不同,如:工程专业认证对工作的时间节点进行细化与固化,对指导专家开展工作有重要作用;专业认证的自愿性与强制性(工程教育专业认证是高校自愿申请,属于第三级的卓越认证;师范专业第一级认证为强制参加的“合格性”认证,第二三级为自愿申请,在保证基本办学质量的同时,鼓励高校“上水平,追卓越”);受理申请认证专业前审查要求、自评报告审阅情况处理、认证结论审议方式等方面有些许差异。规范化与完善化的认证程序对学校具有指导性作用,对专家考察具有规范化作用,对认证结论的准确性具有保障性作用。
03、认证指标的比较
通过比较工程教育专业认证与师范专业认证指标(表2)可以发现,虽然两者认证指标个数与说法均不相同,但是存在诸多共同特征。首先,二者均包含通用指标,即所有专业都必须达到的一般通用标准。其次,指标体系基本符合IPO模式,即教育的“输入-过程-输出”模式,两套指标均包含了输入指标:学生、师资、设施等;过程指标:专业培养目标、课程、学生实践、持续改进等;输出指标:学生学习成果、培养目标达成度。[11]最为核心的指标是学生和持续改进,尤其注重对学生专业知识能力和实际解决问题能力的培养。把学生与用人单位对专业人才教育满意度作为是否通过认证的重要指标。最后,对专业持续改进的要求贯穿于各个环节,注重与社会接轨,保证培养出符合未来社会发展所需的专业人才。

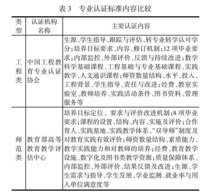
04、认证标准内容的比较
中国工程教育专业认证是具有中国特色的舶来品,是国际通行的工程教育质量保障制度,是严格按照《华盛顿协议》的要求修订认证标准,其标准具有国际实质等效性;而我国师范专业认证是在工程教育专业认证启发下,由教育部为了规范师范类专业建设、建立健全师范生培养质量保障体系,不断提高教师培养质量制定的管理实施办法和标准。[12]由此可见,师范专业认证与工程教育专业认证在认证标准上有些共同特征。首先,认证的内容是基于该专业全体学生,而不是个别优秀学生进行的评价,强调对专业全体学生能力的培养。关注学生发展需要,在考虑个体差异时给予学生平等发展机会与针对性辅导。其次,既注重学生掌握基础理论和专业知识,又注重对学生专业技能与实践能力的锻炼,更要求与行业实际需求的接轨。最后,都制定了相应的质量保障持续改进机制,使认证结果反作用于专业建设的持续提升,将持续改进理念贯穿教育的全过程。

通过比较两者认证标准的具体内容(表3),我们也会发现一些不同之处,或形式上或内容上。如在持续改进上,工程教育专业认证单独明确将持续改进制定为认证标准,而师范专业认证则将这个指标点分解到各个认证标准内部,如针对培养目标、课程设置与教学、教育实践管理等方面(参见表3),而评价与修订要求则由利益相关方参与来判断专业是否通过专业认证。但是持续改进、保证专业在认证时的状态是专业认证工作的重要环节之一,师范专业认证将其分解融入二级指标中,可能会导致申请认证的学校对这一重点的忽视,不利于专业的持续改进。
在工程类专业认证的课程标准中,规定了工程类专业的基础课程、专业基础类与专业类课程、毕业实习与设计、人文社科类通识课程占开设课程总学分的百分比;而师范专业认证对此规定并不详细,更偏重于强调课程内容的更新完善和教学手段的多样化。“以学生为中心”的理念要渗透到学生培养的全过程,体现在从制度设计到教学实践的方方面面,而不是仅强调教师教学与教师所传授知识内容的更新。[8]因此,必须要将重知识传授转变为强调能力培养,尤其是在学生实践过程中教学能力的培养。师范生教学技能提升与教学经验积累的重要环节是实习实践,但实际情况是实习过程流于形式,导致师范生无法获得应有的锻炼,进入岗位后无法尽快胜任相关教学工作。
在师资队伍标准上,工程专业认证注重教师的工程实践经历,以满足培养工程技术人才的教学要求,并要求企业或行业专家作为兼职教师以及组织专职教师到企业进修等;师范专业认证注重教师的教育服务经历与教师队伍的规划建设。由于二者的专业差别与行业特点,反映在毕业要求上各有侧重。工程专业认证强调学生的问题解决与实际动手能力,同时考虑社会环境等多方面因素,师范专业认证侧重于对学生人生观、价值观、世界观的培养,同时让学生学会教学、育人与发展。